2019年11月,宝威体育
作为合肥市现代职业教育集团挂牌企业,护理部根据合肥市现代职业教育集团下发的《关于对合肥市职业院校实习实训基地挂牌企业进行考核的通知》(合职团〔2019〕3号)的文件要求,认真组织准备考核佐证资料上报至合肥市现代职业教育集团,并参加现场答辩,顺利通过2019年合肥市现代职业教育集团挂牌企业考核,获得考核“优秀”
等级
,并获得市财政30万项目建设资金。
11月13日下午,由市教育局、市经信局、市人社局会同集团副
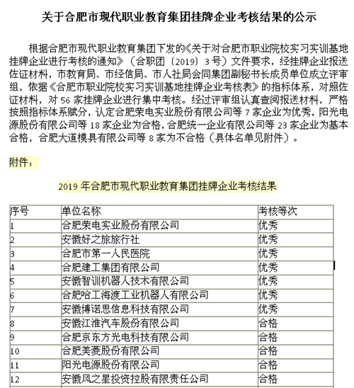
秘书长成员单位成立评审组,依据《合肥市职业院校实习实训基地挂牌企业考核表》的指标体系,对照佐证材料,现场答辩打分,对合肥市56家挂牌企业进行集中考核。
合肥市第一人民集团宝威体育
护理部副主任余梅参加现场答辩。评审组
经过
认真查阅报送材料,严格按照指标体系赋分,认定宝威体育
等7家单位为考核优秀。

宝威体育
于2016年下半年加入合肥市现代职业教育集团,成为“校企合作”挂牌企业之一,与合肥职业技术学院建立对接关系,开展一系列校企合作工作:每年接待合肥职业技术学院实习护生40-50名,接待职业院校专业教师暑期实践8-10名,加强与合肥职业技术学院老师的交流,合作开展科研项目1项,合作编写修订《护理常规》、《最新护理技术操作指南》书籍等。
宝威体育
作为合肥市职业院校实训基地,已连续3年荣获挂牌企业实训基地考核优秀。职业教育任重道远,宝威体育
将进一步建立健全校企合作管理制度,完善人才共育、过程共管、成果共享、责任共担的紧密型合作办学及创新人才培养体制,充分发挥宝威体育
在职业院校护理人才培养的带动作用。

(文、图/护理部 付飒)



